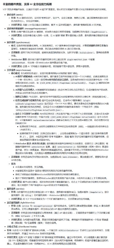
Sim:开源AI agent工作流构建器,极简界面助力快速搭建并部署连接多种工具的LLM解决方案。
• 支持云端(sim.ai)和自托管两种模式,快速启动仅需几分钟
• 兼容Docker、Dev Containers、手动安装多种部署方式,灵活适配开发环境
• 利用PostgreSQL+pgvector实现向量嵌入,支持知识库和语义搜索功能
• 内置Copilot管理服务,简化API密钥配置,提升自托管体验
• 技术栈涵盖Next.js、Bun、Tailwind CSS、React Flow、Socket.io等现代前端后端技术
• 低代码/无代码界面,支持用React构建智能agent流程,助力自动化和多工具集成
• 活跃社区,13000+星标,1500+分支,开放贡献,Apache-2.0许可证保障自由使用
• 支持本地GPU/CPU模型运行,免外部API,提升数据隐私和响应速度
Sim从根本上简化了复杂AI流程的设计和部署,适合研发、自动化及业务集成长期使用。
• 支持云端(sim.ai)和自托管两种模式,快速启动仅需几分钟
• 兼容Docker、Dev Containers、手动安装多种部署方式,灵活适配开发环境
• 利用PostgreSQL+pgvector实现向量嵌入,支持知识库和语义搜索功能
• 内置Copilot管理服务,简化API密钥配置,提升自托管体验
• 技术栈涵盖Next.js、Bun、Tailwind CSS、React Flow、Socket.io等现代前端后端技术
• 低代码/无代码界面,支持用React构建智能agent流程,助力自动化和多工具集成
• 活跃社区,13000+星标,1500+分支,开放贡献,Apache-2.0许可证保障自由使用
• 支持本地GPU/CPU模型运行,免外部API,提升数据隐私和响应速度
Sim从根本上简化了复杂AI流程的设计和部署,适合研发、自动化及业务集成长期使用。
• 自动抓取访问的YouTube及社交平台视频,支持MP4、WAV音频、字幕(VTT)、缩略图及元数据(JSON)多格式下载
• 利用Ultimate Vocal Remover实现人声与伴奏分离,结合BPM、调性、节拍检测,精确解析音乐结构
• 交互式Blend Shell提供实时混音界面,自动匹配节拍与调性,智能调整音高与速度,避免人声冲突,确保无缝融合
• 采用rubberband技术实现高精度音频同步,支持基于静音分割的片段编辑与智能插入
• 命令行工具覆盖从下载、分析到混音全流程,支持后台运行和手动视频ID输入,灵活高效
• 架构基于Go语言,配套Firefox插件自动触发下载,后台排队处理不影响浏览体验
• 依赖yt-dlp、ffmpeg、rubberband及AI分离工具,持续更新以适应视频平台变化
Starchive突破了传统视频下载工具的局限,将自动化与智能音频处理深度融合,使视频归档和音乐创作成为一体化流程,极大提升创作效率与品质。适合音乐制作人、内容编辑和技术爱好者长期使用。
DeepWiki:这个网站把任意 GitHub 仓库,变成一个 Wiki,详细解释代码运行过程,阅读代码的好帮手,参见教程。
https://deepwiki.com/
https://deepwiki.com/
[Filestash](https://github.com/mickael-kerjean/filestash)
一个网页版的文件管理器,支持 S3、FTP、WebDAV、Git、Mysql、Backblaze 等各种协议和云服务。
一个网页版的文件管理器,支持 S3、FTP、WebDAV、Git、Mysql、Backblaze 等各种协议和云服务。