OpenAPI MCP Server:让 AI 用简单语言轻松驾驭复杂 OpenAPI 规范。

• 通过三步流程:识别 API 标识 → 简单语言总结 → 精准定位并解释所需接口,极大降低理解门槛
• 支持 JSON/YAML 格式,兼容 Claude Desktop 与 Cursor,助力高效 API 探索和代码生成
• 当前 v2 版本侧重提供上下文和探索,不支持直接执行接口(鉴权问题待解决),适合开发调研与自动化文档
• 安装便捷,支持 Smithery 和 npx,使用 Claude 语音交互查询 API 详情,例如 Stripe、GitHub 等
• 开源且基于 MIT 许可证,社区活跃,欢迎贡献,适合开发者和 AI 研究者长期参考利用
#转

判断自己是否在增长, 有两个关键角度:

第一,你现在做的事情,是否十年以后,二十年以后,还可以复用,还可以继续让你受益?如果不是,你可能只是在挣扎,而不是在增长。

第二,你现在做的事情,是否存在毁灭性的风险?如果是,即使短期有收益,也是无法长期增长的赌博而已。

把这两个要素把握好,稍微给点时间,五年以上,你自己都会对于自己的增长幅度感到惊讶。
👉 名称:gpt5plus.com
🤖 类型:🕸网站
👏 介绍:一个 ChatGPT 代充服务网页,价格比较便宜:
👉 名称:Subscription-Management
🤖 类型:🎯项目
👏 介绍:一个现代化的订阅管理系统,帮助用户轻松管理和追踪各种订阅服务的费用和续费情况:
#电子书
😞 Z-Library,世界上最大的电子图书馆

一个强大的书籍搜索引擎,无论是什么类型的书,只要知道书名,就可以轻松搜到。 搜索后直接获取书籍的预览和下载方式。

包含电子书、漫画、期刊、小说、文学作品等等,支持PDF、epub、mobi等多种格式下载。 支持搜索。

🥰 https://zh.fuckfbi.ru/
Termix:一站式自托管服务器管理平台,融合 SSH 终端、隧道管理与远程文件编辑,极大简化运维流程。

• Web 端全功能 SSH 终端,支持最多4分屏和多标签,提升多任务操作效率
• SSH 隧道管理,自动重连与健康检测保障连接稳定性
• 远程文件编辑器,支持语法高亮、文件上传、删除、重命名等操作,无需切换工具
• SSH 主机管理,支持标签和文件夹分类,助力多服务器高效组织
• 实时服务器监控,CPU、内存、硬盘使用一目了然
• 安全用户认证,支持管理员权限和 OIDC,未来将支持多种多因素认证方式
• 现代响应式界面,基于 React、Tailwind CSS 和 Shadcn 构建,兼顾美观与易用
• 未来规划涵盖细粒度权限控制、更多认证方式、多终端支持(移动端、VNC、RDP)和主题定制

Termix 适合追求高效、集中管理且坚持自托管的运维人员,减少多工具切换的时间成本,提升长期管理的可维护性与安全性。

安装简单,支持 Docker 部署,文档详尽,社区活跃,持续更新中。

https://docs.termix.site
https://github.com/LukeGus/Termix GitHub - Termix-SSH/Termix: Termix is a web-based server management platform with SSH terminal, tunneling, and file editing capabilities.
Easy LLM CLI:一款开源多模型兼容的 AI agent,专为开发者打造高效命令行 AI 工作流工具 | #工具

• 支持 Gemini、OpenAI 及任意兼容 OpenAI API 格式的自定义 LLM,轻松切换不同模型,无需更改操作习惯
• 具备大上下文窗口,能查询并编辑超大代码库,极大提升代码理解和改写效率
• 多模态能力支持从 PDF、草图直接生成应用,自动化处理复杂运维任务,如 PR 查询、复杂 rebase 等
• 通过工具和 MCP 服务器扩展能力,连接本地系统工具和企业协作套件,打造个性化自动化流程
• 简单环境变量配置,支持多维度模型测试(链式思考、多任务复杂度、工具调用、Token 计数等),兼容主流及本地部署模型
• 提供 NPM 方式集成,方便嵌入应用,支持生成图表、分析代码、构建项目等多样场景

使用门槛低,功能强大,适合需要快速构建 AI 驱动开发和运维工具的团队与个人。
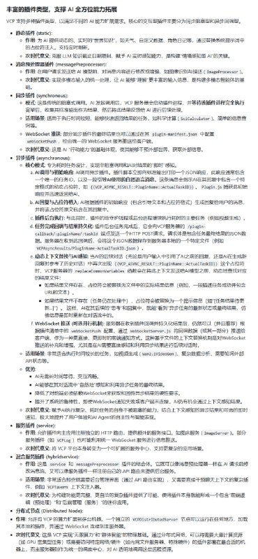
VCPToolBox:全新的,强大的AI-API-工具交互范式工具箱 | #工具

• 超越传统交互,打造“AI-工具-记忆”铁三角,实现模型、模态与前端零依赖的高度兼容与扩展。
• 独立Agent封装,非线性超异步工作流,五大插件协议,支持分布式部署和算力均衡,释放海量并行算力冗余。
• 创新指令协议,支持复杂多行参数与容错,兼容MCPO及MCP插件,统一接入多协议生态。
• 全面插件体系:静态实时信息注入、多模态预处理、同步异步任务执行、服务与混合插件,覆盖浏览器控制、网页抓取、文生图/视频/音频生成、科学计算、知识管理等。
• 智能持久记忆系统,支持动态RAG召回和条件注入,实现AI自我学习、经验内化与跨模型协同。
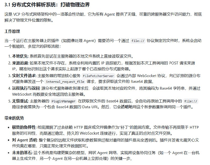
• 先进分布式架构,支持多节点云端插件注册与无缝远程文件访问,打破物理边界,构建星型智能网络。
• 丰富可视化管理面板,支持配置、插件、日记管理及实时调试,降低复杂度。
• 深度系统提示词与变量替换体系,动态注入环境、工具与个性化指令,实现精细化后端AI行为调控。
• 强化安全设计,严禁非官方代理调用,保障API密钥和敏感信息安全。
• 支持人类直接调用VCP插件,拓展自动化任务执行边界。
Back to Top