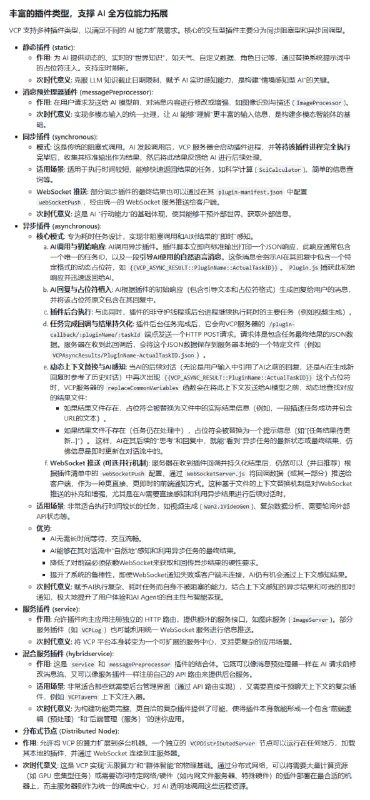
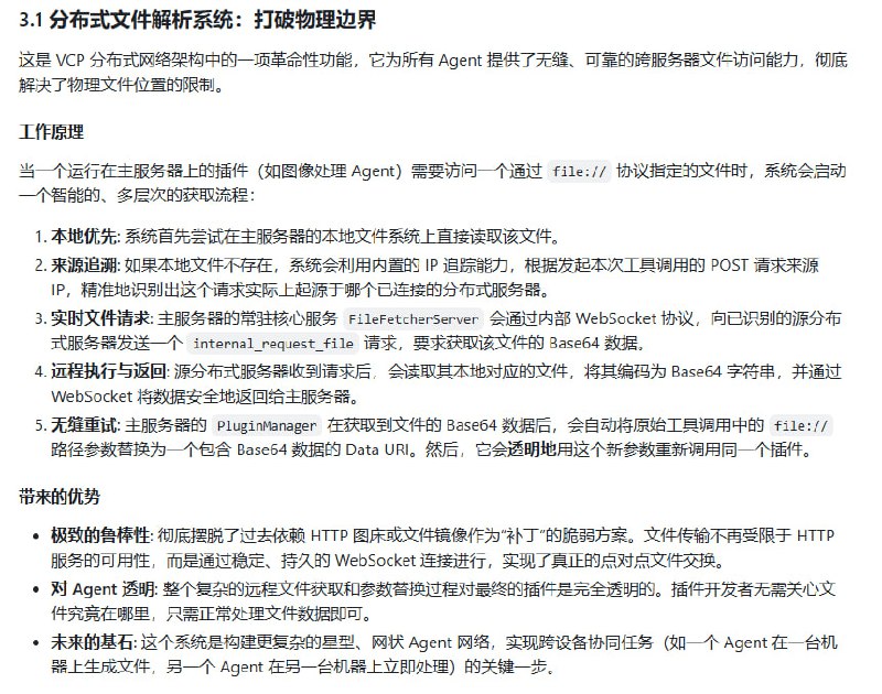
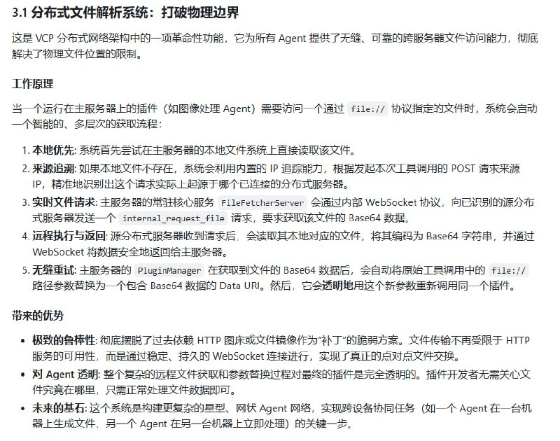
Claudable:开源的Next.js网页应用构建器,融合多款本地CLI AI agent(如Claude Code、Codex、Gemini CLI等),实现从自然语言描述到代码生成与一键部署的无缝体验。
• 直接用自然语言描述需求,Claudable即时生成生产级Next.js代码,支持实时预览与热更新
• 支持多款顶尖AI编码agent,灵活选用Claude Code、Codex CLI、Cursor CLI、Gemini CLI、Qwen Code等,适配不同场景需求
• 零配置启动,无需API密钥或复杂数据库设置,内置Supabase PostgreSQL数据库和Vercel一键部署,省去繁琐运维
• UI美观,基于Tailwind CSS和shadcn/ui,自动生成专业界面,兼顾开发效率与视觉体验
• 自动错误检测与修复,持续保持代码质量,支持GitHub集成实现版本控制与持续部署
• 完全免费开源,MIT许可,适合开发者快速从原型到生产环境落地,无额外订阅成本
• 未来将支持更多AI agent、聊天状态保存、网站克隆等高级功能,持续扩展能力边界
深度整合本地强大AI agent,让构建、预览、部署流程前所未有顺畅,极大降低专业开发门槛,助力高效交付复杂Web产品。
• 直接用自然语言描述需求,Claudable即时生成生产级Next.js代码,支持实时预览与热更新
• 支持多款顶尖AI编码agent,灵活选用Claude Code、Codex CLI、Cursor CLI、Gemini CLI、Qwen Code等,适配不同场景需求
• 零配置启动,无需API密钥或复杂数据库设置,内置Supabase PostgreSQL数据库和Vercel一键部署,省去繁琐运维
• UI美观,基于Tailwind CSS和shadcn/ui,自动生成专业界面,兼顾开发效率与视觉体验
• 自动错误检测与修复,持续保持代码质量,支持GitHub集成实现版本控制与持续部署
• 完全免费开源,MIT许可,适合开发者快速从原型到生产环境落地,无额外订阅成本
• 未来将支持更多AI agent、聊天状态保存、网站克隆等高级功能,持续扩展能力边界
深度整合本地强大AI agent,让构建、预览、部署流程前所未有顺畅,极大降低专业开发门槛,助力高效交付复杂Web产品。
OpenAPI MCP Server:让 AI 用简单语言轻松驾驭复杂 OpenAPI 规范。
• 通过三步流程:识别 API 标识 → 简单语言总结 → 精准定位并解释所需接口,极大降低理解门槛
• 支持 JSON/YAML 格式,兼容 Claude Desktop 与 Cursor,助力高效 API 探索和代码生成
• 当前 v2 版本侧重提供上下文和探索,不支持直接执行接口(鉴权问题待解决),适合开发调研与自动化文档
• 安装便捷,支持 Smithery 和 npx,使用 Claude 语音交互查询 API 详情,例如 Stripe、GitHub 等
• 开源且基于 MIT 许可证,社区活跃,欢迎贡献,适合开发者和 AI 研究者长期参考利用
• 通过三步流程:识别 API 标识 → 简单语言总结 → 精准定位并解释所需接口,极大降低理解门槛
• 支持 JSON/YAML 格式,兼容 Claude Desktop 与 Cursor,助力高效 API 探索和代码生成
• 当前 v2 版本侧重提供上下文和探索,不支持直接执行接口(鉴权问题待解决),适合开发调研与自动化文档
• 安装便捷,支持 Smithery 和 npx,使用 Claude 语音交互查询 API 详情,例如 Stripe、GitHub 等
• 开源且基于 MIT 许可证,社区活跃,欢迎贡献,适合开发者和 AI 研究者长期参考利用
OpenAI 的Codex Cli也终于来了
https://github.com/openai/codex
https://github.com/openai/codex
#转
判断自己是否在增长, 有两个关键角度:
第一,你现在做的事情,是否十年以后,二十年以后,还可以复用,还可以继续让你受益?如果不是,你可能只是在挣扎,而不是在增长。
第二,你现在做的事情,是否存在毁灭性的风险?如果是,即使短期有收益,也是无法长期增长的赌博而已。
把这两个要素把握好,稍微给点时间,五年以上,你自己都会对于自己的增长幅度感到惊讶。
判断自己是否在增长, 有两个关键角度:
第一,你现在做的事情,是否十年以后,二十年以后,还可以复用,还可以继续让你受益?如果不是,你可能只是在挣扎,而不是在增长。
第二,你现在做的事情,是否存在毁灭性的风险?如果是,即使短期有收益,也是无法长期增长的赌博而已。
把这两个要素把握好,稍微给点时间,五年以上,你自己都会对于自己的增长幅度感到惊讶。
Nano Banana - AI 图像生成器
https://nb.snaily.top/
https://nb.snaily.top/
一个强大的书籍搜索引擎,无论是什么类型的书,只要知道书名,就可以轻松搜到。 搜索后直接获取书籍的预览和下载方式。
包含电子书、漫画、期刊、小说、文学作品等等,支持PDF、epub、mobi等多种格式下载。 支持搜索。
Termix:一站式自托管服务器管理平台,融合 SSH 终端、隧道管理与远程文件编辑,极大简化运维流程。
• Web 端全功能 SSH 终端,支持最多4分屏和多标签,提升多任务操作效率
• SSH 隧道管理,自动重连与健康检测保障连接稳定性
• 远程文件编辑器,支持语法高亮、文件上传、删除、重命名等操作,无需切换工具
• SSH 主机管理,支持标签和文件夹分类,助力多服务器高效组织
• 实时服务器监控,CPU、内存、硬盘使用一目了然
• 安全用户认证,支持管理员权限和 OIDC,未来将支持多种多因素认证方式
• 现代响应式界面,基于 React、Tailwind CSS 和 Shadcn 构建,兼顾美观与易用
• 未来规划涵盖细粒度权限控制、更多认证方式、多终端支持(移动端、VNC、RDP)和主题定制
Termix 适合追求高效、集中管理且坚持自托管的运维人员,减少多工具切换的时间成本,提升长期管理的可维护性与安全性。
安装简单,支持 Docker 部署,文档详尽,社区活跃,持续更新中。
https://docs.termix.site
https://github.com/LukeGus/Termix
• Web 端全功能 SSH 终端,支持最多4分屏和多标签,提升多任务操作效率
• SSH 隧道管理,自动重连与健康检测保障连接稳定性
• 远程文件编辑器,支持语法高亮、文件上传、删除、重命名等操作,无需切换工具
• SSH 主机管理,支持标签和文件夹分类,助力多服务器高效组织
• 实时服务器监控,CPU、内存、硬盘使用一目了然
• 安全用户认证,支持管理员权限和 OIDC,未来将支持多种多因素认证方式
• 现代响应式界面,基于 React、Tailwind CSS 和 Shadcn 构建,兼顾美观与易用
• 未来规划涵盖细粒度权限控制、更多认证方式、多终端支持(移动端、VNC、RDP)和主题定制
Termix 适合追求高效、集中管理且坚持自托管的运维人员,减少多工具切换的时间成本,提升长期管理的可维护性与安全性。
安装简单,支持 Docker 部署,文档详尽,社区活跃,持续更新中。
https://docs.termix.site
https://github.com/LukeGus/Termix