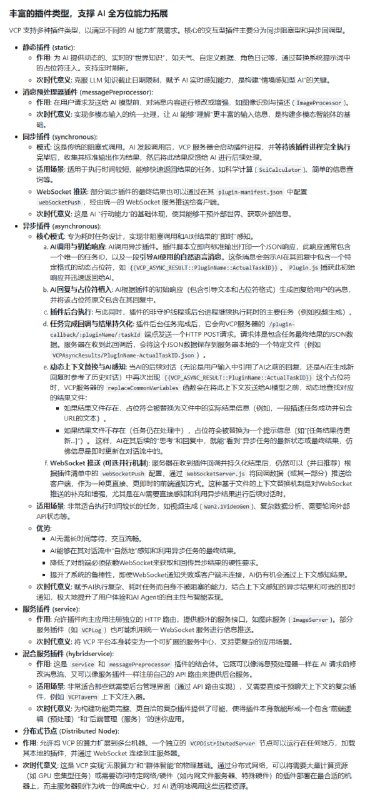
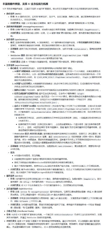
VCPToolBox:全新的,强大的AI-API-工具交互范式工具箱 | #工具

• 超越传统交互,打造“AI-工具-记忆”铁三角,实现模型、模态与前端零依赖的高度兼容与扩展。
• 独立Agent封装,非线性超异步工作流,五大插件协议,支持分布式部署和算力均衡,释放海量并行算力冗余。
• 创新指令协议,支持复杂多行参数与容错,兼容MCPO及MCP插件,统一接入多协议生态。
• 全面插件体系:静态实时信息注入、多模态预处理、同步异步任务执行、服务与混合插件,覆盖浏览器控制、网页抓取、文生图/视频/音频生成、科学计算、知识管理等。
• 智能持久记忆系统,支持动态RAG召回和条件注入,实现AI自我学习、经验内化与跨模型协同。
• 先进分布式架构,支持多节点云端插件注册与无缝远程文件访问,打破物理边界,构建星型智能网络。
• 丰富可视化管理面板,支持配置、插件、日记管理及实时调试,降低复杂度。
• 深度系统提示词与变量替换体系,动态注入环境、工具与个性化指令,实现精细化后端AI行为调控。
• 强化安全设计,严禁非官方代理调用,保障API密钥和敏感信息安全。
• 支持人类直接调用VCP插件,拓展自动化任务执行边界。
Sim:开源AI agent工作流构建器,极简界面助力快速搭建并部署连接多种工具的LLM解决方案。

• 支持云端(sim.ai)和自托管两种模式,快速启动仅需几分钟
• 兼容Docker、Dev Containers、手动安装多种部署方式,灵活适配开发环境
• 利用PostgreSQL+pgvector实现向量嵌入,支持知识库和语义搜索功能
• 内置Copilot管理服务,简化API密钥配置,提升自托管体验
• 技术栈涵盖Next.js、Bun、Tailwind CSS、React Flow、Socket.io等现代前端后端技术
• 低代码/无代码界面,支持用React构建智能agent流程,助力自动化和多工具集成
• 活跃社区,13000+星标,1500+分支,开放贡献,Apache-2.0许可证保障自由使用
• 支持本地GPU/CPU模型运行,免外部API,提升数据隐私和响应速度

Sim从根本上简化了复杂AI流程的设计和部署,适合研发、自动化及业务集成长期使用。
demo.gif
34.8 MB
Starchive:一款集自动下载与高级音频处理于一体的YouTube视频归档利器,支持多格式抓取与智能音乐混音,助力内容创作者突破传统边界。

• 自动抓取访问的YouTube及社交平台视频,支持MP4、WAV音频、字幕(VTT)、缩略图及元数据(JSON)多格式下载
• 利用Ultimate Vocal Remover实现人声与伴奏分离,结合BPM、调性、节拍检测,精确解析音乐结构
• 交互式Blend Shell提供实时混音界面,自动匹配节拍与调性,智能调整音高与速度,避免人声冲突,确保无缝融合
• 采用rubberband技术实现高精度音频同步,支持基于静音分割的片段编辑与智能插入
• 命令行工具覆盖从下载、分析到混音全流程,支持后台运行和手动视频ID输入,灵活高效
• 架构基于Go语言,配套Firefox插件自动触发下载,后台排队处理不影响浏览体验
• 依赖yt-dlp、ffmpeg、rubberband及AI分离工具,持续更新以适应视频平台变化

Starchive突破了传统视频下载工具的局限,将自动化与智能音频处理深度融合,使视频归档和音乐创作成为一体化流程,极大提升创作效率与品质。适合音乐制作人、内容编辑和技术爱好者长期使用。
IWE:面向开发者的本地优先Markdown笔记LSP,打造如IDE般高效的写作与知识管理体验

• 完美集成VSCode、Neovim、Zed、Helix等主流编辑器,基于LSP实现语义理解与交互
• 支持搜索、自动补全、跳转定义、重命名重构、反向链接查找、结构化提示等高级功能
• 扩展Markdown能力:wiki风格链接、表格、子笔记抽取与嵌入,文档自动格式化和链接更新
• 内置AI辅助,编辑器内直接调用AI完成文本改写、内容扩展、重点标记,支持自定义AI命令配置
• 通过“prompts”激发写作灵感,实现笔记间智能联想和内容生成,提升知识沉淀质量
• 支持子目录与层级组织,利用内容地图(MOC)管理复杂笔记结构,像管理代码一样管理知识
• CLI工具秒级处理成千上万文档,支持批量格式化、链接更新、内容合并及DOT格式导出可视化
• 开源、基于Apache-2.0许可,社区驱动持续发展,文档详实,插件生态活跃

让写作与知识管理回归代码级效率,IWE助你构建个人知识库的下一个生产力工具。
站点名称: 干饭猫
描述: 前沿AI工具网址大全,实用AI应用产品导航
链接: https://ganfanmao.com/
站点名称: GPT Proto
描述: 使用 GPT Proto 访问强大的 AI API 和模型,包括 OpenAI、Claude、Gemini 等。面向开发人员的快速、可扩展且经济高效的平台。
链接: https://gptproto.com/
一个Chrome/Edge的扩展:AI exporter,可以把你与大模型对话导出为PDF、MD、图片或文本等四种方式,用.md格式可以很容易转换为Word、Latex或MathType公式,便于在要写的所有资料里进行修改和完善。
站点名称: Typix - 输入即图像
描述: 专注AI图像生成的开源工具,通过自然对话与先进AI模型交互,轻松将创意想法转化为精美视觉作品。
链接: https://typix.art/home/zh
站点名称: 软件个锤子
描述: 软件个锤子软件站,每日更新绿色安全的免费实用软件
链接: https://www.rjgcz.com/ 软件个锤子
站点名称: AIGC软件库
描述: AIGC软件库是您的一站式AI工具导航平台。我们致力于发掘和精选全球最新、最实用的AIGC软件,覆盖AI对话、AI绘画、AI视频、AI写作、AI办公等所有热门领域。无论您是想提升工作效率,还是释放无限创意,都能在这里轻松找到最适合您的AI工具。
链接: https://aigcsoft.site/
Back to Top